☕ Java 后端架构师:从入门到微服务
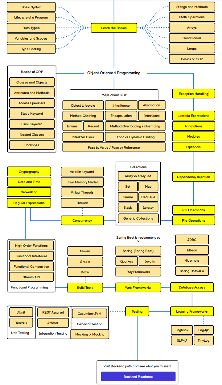
🚀 专栏寄语 欢迎来到我的 Java 后端修炼场。这里记录了我从 Hello World 到分布式架构的每一个脚印。 本专栏不仅仅是代码的堆砌,更是对 “高并发、高可用、高性能” 架构设计的深度思考。 🗺️ 达芬奇的 Java 技能树 (Skill Tree)这是我目前的学习路径规划,红色代表已点亮,灰色代表探索中。 🏛️ 微服务架构预览在掌握了 Spring Boot 之后,我将深入研究基于 Spring Cloud Alibaba 的微服务治理体系。下图是目前主流的架构设计: 📚 专栏导航 (点击跳转)第一阶段:基石稳固 Java 核心基础与集合源码 JVM 内存模型与 GC 调优实战 JUC 并发编程艺术 第二阶段:工业级框架 Spring Boot 自动装配原理 MyBatis 动态 SQL 与缓存 第三阶段:架构进阶 (当前重点) 微服务治理 (Spring Cloud Alibaba) 分布式中间件 (Redis/Kafka/Zookeeper) “Stay hungry, stay foolish.”...
Java多线程面试核心知识点总结
Java 多线程面试核心知识点总结 整理了Java多线程面试中最常考的知识点,包含详细代码解释和图解 1. 进程与线程的概念1.1 什么是进程?进程是操作系统进行资源分配和调度的基本单位,是正在运行的程序的实例。 进程的核心特征 特征 说明 独立性 每个进程拥有独立的地址空间、文件描述符、寄存器状态 资源拥有 操作系统分配给进程:内存、文件句柄、I/O设备 生命周期 创建 → 就绪 → 运行 → 阻塞 → 终止 通信方式 进程间通信(IPC):管道、消息队列、共享内存、socket等 进程的结构1234567891011进程├── PCB (进程控制块)│ ├── 进程ID (PID)│ ├── 进程状态│ ├── 寄存器上下文│ ├── 内存管理信息│ └── 资源限制├── 代码段 (Text)├── 数据段 (Data)├── 堆 (Heap)└── 栈 (Stack) 进程与程序的区别 程序 进程 静态的磁盘文件 动态的内存实例 永久保存 有生命周期 被动实体 主动实体 1.2 什么...
jc-club项目开发笔记day02
JC-Club 项目开发笔记 Day02 日期: 2026-02-15学习主题: DDD 架构深入、代码修改、问题排查 1. 今日学习内容概览 序号 内容 类型 1 DDD 分层架构详解 理论 2 DTO、BO、Entity 区别与转换 理论+实践 3 @Mapper (MapStruct) 注解详解 理论 4 Result 统一返回封装 实践 5 日志框架配置 (Log4j2) 实践 6 多个 Bug 修复 实践 2. DDD 分层架构详解2.1 为什么 Controller 要引入 Domain 层?问题: 在 application-controller 中为什么要引入 domain 层? 答案: 这是 DDD 架构的核心设计原则。 12345678910111213141516┌─────────────────────────────────────────────────────────────┐│ application-controller (应用层) ││ 职责:接...
学习伴侣app-v2.2-打卡模块响应式修复
学习伴侣app v2.2 - 打卡模块响应式问题修复问题背景用户反馈用户反馈”习惯打卡”模块存在UI不更新问题: 点击”今日打卡”按钮后,日历中今天的日期仍然显示橙色(未完成状态) 热力图没有根据打卡强度更新颜色 数据已正确保存到localStorage,但UI没有反映变化 问题现象截图(待补充用户反馈截图) 问题分析初步调查通过代码审查发现问题可能出在Vue的响应式系统上。calendarDays和heatmapData都是计算属性,但它们直接读取localStorage.getItem(),而不是依赖Vue的响应式ref。 根因定位12345678// 问题代码 - calendarDays computed propertyconst calendarDays = computed(() => { const days = [] // 直接读取localStorage,Vue无法追踪变化 const savedCheckins = JSON.parse(localStorage.getItem('checkinHistory')...
学习伴侣App v2.1 - 成就系统视觉升级详解
学习伴侣App v2.1 - 成就系统视觉升级详解📋 更新概述本次更新于 2026-02-10 完成,对成就系统进行了全面的视觉升级,引入了稀有度系统和精美的动画效果。 GitHub 仓库:https://github.com/dafenqirunrunrun/love-study-app ✨ 核心更新 更新项 更新前 更新后 成就稀有度 无 5级(传说/史诗/稀有/精良/普通) 成就筛选 无 按稀有度筛选按钮 解锁效果 简单勾选标记 弹窗动画 + 彩带效果 卡片样式 统一风格 稀有度差异化样式 🎮 稀有度系统设计稀有度等级 稀有度 颜色 含义 示例成就 🏆 传说 (Legendary) 金色 最难解锁 千锤百炼、五百小时、全年无休 💜 史诗 (Epic) 紫色 较难解锁 任务狂人、专注大师、百日坚持 💎 稀有 (Rare) 蓝色 中等难度 学习达人、十小时、三十篇心得 🔥 精良 (Uncommon) 绿色 较易解锁 勤奋小蜜蜂、初次专注、一周坚持 ⚪ 普通 (Common) ...
学习伴侣App v2.0升级开发记录 - 品牌重命名与功能扩展
学习伴侣App v2.0升级开发记录📋 更新概述本次更新于 2026-02-10 完成,将”考研伴侣”正式升级为通用的”学习伴侣”应用,同时大幅扩展了成就系统和积分奖励系统。 GitHub 仓库:https://github.com/dafenqirunrunrun/love-study-app 🎯 核心更新 更新项 更新前 更新后 应用名称 考研伴侣 学习伴侣 成就数量 15个 50个 可兑换奖励 6个 20个 默认倒计时 2025-12-21 2026-12-21 🚀 完成的功能更新1. 品牌重命名将应用从”考研伴侣”重命名为”学习伴侣”,使其适用于任何学习目标: 1.1 修改的文件 文件路径 修改内容 index.html 页面标题从”考研伴侣”改为”学习伴侣” src/components/Layout.vue 品牌名称显示 src/components/MoreMenu.vue 用户区域名称 src/router/index.js 页面标题meta src/views/Home.vue 默认倒计时目标名 sr...
考研伴侣App完整开发记录 - Vue 3全功能学习规划助手
考研伴侣App完整开发记录项目概述考研伴侣是一个基于 Vue 3 + Vue Router + Vite + Tailwind CSS 构建的纯前端学习规划应用,专为考研学子设计。应用采用现代化的玻璃拟态(Glassmorphism)设计风格,支持深色/浅色模式切换,所有数据通过 LocalStorage 实现持久化存储。 GitHub 仓库:https://github.com/dafenqirunrunrun/love-study-app 技术栈 技术 用途 Vue 3 前端框架(Composition API) Vue Router 4 单页面应用路由 Vite 5 构建工具 Tailwind CSS 原子化CSS框架 LocalStorage 数据持久化存储 JavaScript (ES6+) 编程语言 核心功能模块1. 首页概览1.1 目标倒计时支持自定义目标名称和日期,从硬编码改为响应式设置: 12345678910111213// Settings.vue - 倒计时设置const countdownSettings = ...
考研伴侣app开发日志day02 - Vue Router多页面重构与性能优化
前言今天是考研伴侣App开发的第二天,主要任务是将之前单页面的应用重构为基于Vue Router的多页面SPA应用,实现模块化管理和更好的用户体验。 开发目标 模块化拆分:将臃肿的单页面拆分为8个独立功能页面 路由管理:引入Vue Router实现SPA无刷新切换 UI优化:保持玻璃拟态设计风格,添加夜间模式 性能优化:确保首屏加载和页面切换流畅 代码规范:遵循Vue 3 Composition API最佳实践 一、项目结构重构1.1 原有结构分析原有应用将所有功能集中在单一页面,导致: 代码难以维护 首屏加载缓慢 功能耦合度高 1.2 新目录结构1234567891011121314151617181920212223love-study-app/├── index.html # HTML入口├── package.json # 项目配置├── vite.config.js # Vite构建配置├── tailwind.config.js # Tailwind CSS配置├── postcss....
jc-club项目开发笔记day01
JC-Club 项目开发调试笔记 简介: 本文档记录了在开发 jc-club (技术社群) 项目过程中遇到的环境配置、架构依赖、数据库连接以及代码报错等问题的解决方案。 日期: 2026-02-07 1. Maven 与环境基础1.1 Maven 版本号规范在 pom.xml 中,版本号后缀有特定含义: SNAPSHOT: 快照版本(开发版)。表示代码处于不稳定、频繁迭代的状态。 例如: 0.0.1-SNAPSHOT, 1.0-SNAPSHOT RELEASE: 正式发布版本。表示代码已稳定。 1.2 解决端口占用场景: 启动 Spring Boot 时报错 Port 3005 was already in use。 解决方案 (Windows CMD): 查找占用端口的进程: 1netstat -ano | findstr :3005 输出示例: TCP 0.0.0.0:3005 0.0.0.0:0 LISTENING 12345 (12345 是 PID) 强制终止进程: 1taskkill /PID 12345 /F 2. 项目架构...
OpenCode 实录:从零构建考研伴侣 Vue3 应用
OpenCode 实录:从零构建考研伴侣 Vue3 应用前言:从”氛围编程”到真实产品在 2026 年,OpenCode 代表的不仅仅是一个 AI Agent,它是一种全新的编程范式——Vibecoding(氛围编程)。开发者不再需要记忆每一个 API 细节,而是通过自然语言描述需求,AI Agent 会自动完成代码编写、配置、调试甚至部署。 这篇笔记完整记录了我利用 OpenCode 从零构建一个”考研伴侣”学习管理应用的全过程。这个应用包含了考研倒计时、番茄钟专注计时器、任务管理系统、恋爱积分奖励系统等实用功能。 📦 实验一:项目初始化与环境搭建 (Experiment A: Project Setup)核心工具:OpenCode + Vite + Vue3 + TailwindCSS 今日目标:搭建 Vue3 + TailwindCSS 项目基础框架,配置动画效果。 1. 核心 Prompt “帮我创建一个 Vue3 项目,使用 TailwindCSS 搭建一个考研倒计时应用。目标日期是 2026-12-26。需要包含:考研倒计时、每日暖心鼓励语、番茄钟专注计时器、任务...



